I generally only have one for sale at a time, but usually know of others who have not been advertised so it’s always worth getting in touch if you are actively looking, on 07881931897 (WhatsApp preferred) or Facebook messenger Collingwood Standardbreds.
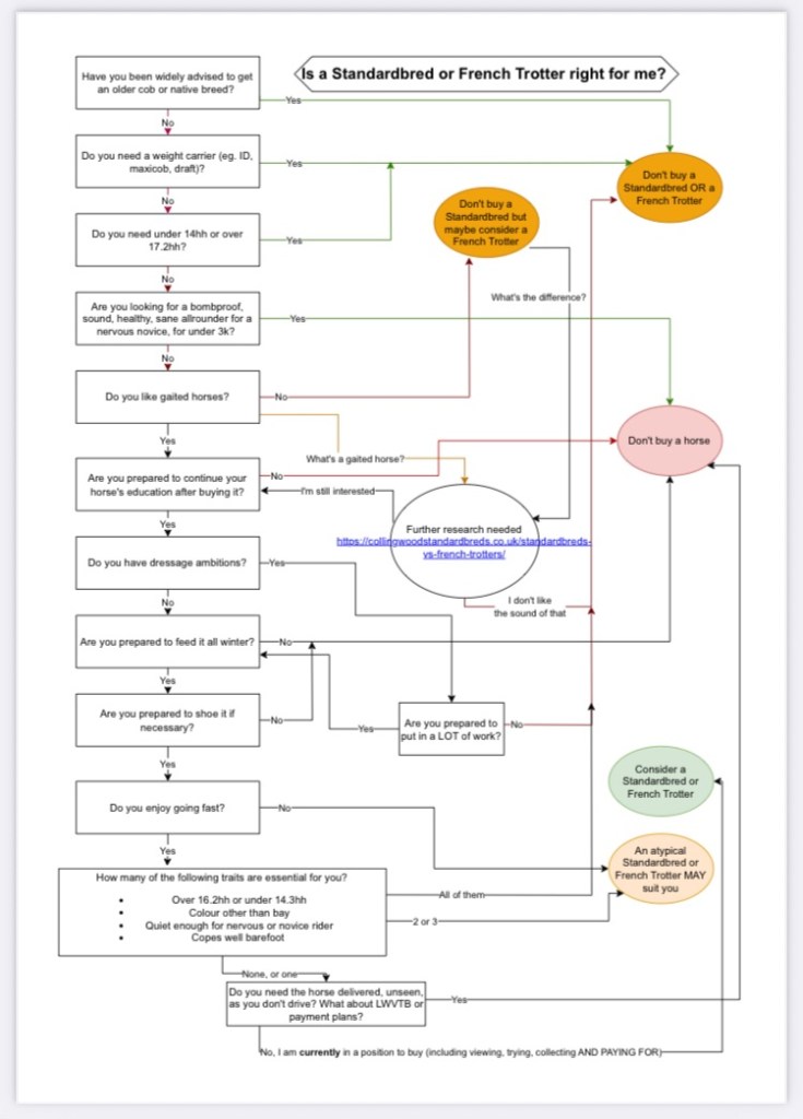
Do me a favour and put yourself through my flowchart first, before setting your sights on a Standardbred or Trotter: https://collingwoodstandardbreds.co.uk/wp-content/uploads/2025/08/should-i-get-a-standardbred.drawio.pdf

Noah (Crack des Noyers)










Noah is a 15.2hh, 14yo French trotting gelding who retired from racing fit and well at 12 and has been quietly reschooled for the last year, proving to be very versatile and an absolute pleasure.
A forward going but safe hack, he is great in traffic, not at all spooky, and equally good alone or in sensible company — but does go up a few gears in a big fast group! Can get a little ‘on his toes’ and needs a light, capable rider, but has never bucked , reared or bolted .
I have driven him extensively, on busy roads, in town and on country lanes, and he has been great on his own (but not a novice drive as he is a racehorse and you need to know what you’re doing, and not recommended for group drives).
He works beautifully in the school in walk, trot and canter, and would do a sweet dressage test. Does not pace at all. His jumping is coming along really nicely and he has recently competed in a few 50-60cm sj classes. He is gaining confidence with every outing and there is lots of improvement in him, in the right hands. Noah always tries his best and is very teachable.
If endurance is your thing, this horse has a phenomenal engine and would excel in this field . He holds the British 2-mile trotting record, which is a huge test of stamina.
Finally Noah is an extremely nice person. A very sweet and gentle horse in the stable, great with children (he has been ridden by little ones as young as 4, closely supervised), great with the farrier, and a seasoned and confident traveller in any vehicle and to any destination. He’s quite playful in the field and can take 5 minutes to catch if you don’t have food, but he’s a stabilising influence in the herd as he doesn’t cause drama but he won’t be bullied either. Very kind and protective of my foal!
No health issues: Noah is a robust, fit boy, with great hooves. Lives in or out but would not thrive living alone — he’s fine to be left for a few hours but doesn’t fully relax until his friends are back.
Currently ridden by capable and brave teenagers (13 and 17) as well as adults. He is not the right horse for a novice or nervous rider as he doesn’t enjoy a heavy-handed rider and is extremely fast, but if you’re looking for a classy, willing little horse with a beautiful temperament and you enjoy a forward-going ride, this is Noah.
£4800 ono. Herefordshire.
Oscar (Fold Showman)
November 2025: Oscar is here on sales livery and what a pleasure he is! He’s a gentleman to handle and a sensible, straightforward hack alone and in company.
Oscar is a 15.2hh 7yo Standardbred pacing gelding who recently retired from racing. He has been under saddle for about a month and has taken to the job beautifully. He’s brave in the face of new sights and challenges, is neither lazy nor a tearaway, and is a gentleman to handle and in the field with other horses. Easy to catch, shoe and travel, lives in or out, and has been totally unphased by the light traffic he’s encountered (we don’t have heavy traffic).
Oscar raced as a pacer but so far has shown no inclination to pace under saddle. He prefers to trot and has a lovely trot. I have not yet investigated canter as it is horribly slippery on the hill at the moment (but I’m anticipating what I usually get from a recently retired harness racer, which is that the canter is there but will need more work!).
He needs a knowledgeable home due to his low mileage under saddle, but he is a very straightforward horse who just wants to please.
Welsh borders. £2800 or thereabouts.







‘April’ — sold
Sweet little mare by Tom Hill who has been used mainly for shepherding. Described as easy to handle, catch, shoe and load, and great with kids. She is a sensible and forward going ride.
Based in Hundred House, Mid Wales.
£2500 Ono



Greathouse Thunder — SOLD
11yo, 15.2hh Standardbred gelding
Thunder is a cracking option if you want a nice easy horse with a non-racing cv. He’s a seasoned hunter and fun ride participant, carries a bit of weight, and loves to work. Sensible and straightforward in every way, doesn’t need riding every day or even every month.
He is a natural pacer who can also trot and canter. He tried racing but was too slow, even though he is a hard worker, gave it his all and never says no. He would suit an endurance, hacking or hunting home.
Great with quads and other farm traffic but hasn’t been tried on fast roads as there aren’t any!
Stands to be mounted, loads and travels well, good to shoe and easy to do.
A reluctant sale but they’re up to their necks in racehorses who need their attention.
Builth Wells. £2800.
Please note he has a few small scars which don’t affect him in any way, except for cosmetically if you really look hard.




Chambarde Fromentro
I’d buy this one if I had space. 13yo French Trotter gelding, approx 15.2hh. He’s flashy, he rides, and he’s a dream to handle. Can get hot at the races. This one’s for an experienced rider to produce, NOT for a nervous novice. £2000.
There are several others for sale from this stable that I have not met personally but would be worth a look.


Carrie On Doon — SOLD
Gorgeous little pacing mare, 6yo, 14.3hh.
Sire: Doonbeg by Camluck
Dam: Camden Carrie Ann by Yankee Lariat
Owner’s description: Diva is broken to ride and drive, previously raced with wales and border harness racing with great success. Will go first or last on her own and in company. Good with open spaces never strong or silly. Used to all farm traffic! Good to shoe load clip and travel. Diva hasn’t been spoilt and will excel in anything she does. Only selling to starting a family and I can’t give her the time she needs. Mid Wales. £3000



Two French trotters from a stable I highly recommend
Many fab horses have come out of this Pembrokeshire stable so they would be well worth a look . While I await further details, this is what I’ve been told:
1) Heros: 16.2hh, 8yr old gelding French trotter plods round the roads just needs a little reassurance if he’s unsure but when I mean reassurance it’s a come on it’s fine he’s never spun etc etc £4k ovno

2) Index: 16.3hh, 7yr old French Trotter, has been ridden, good to do but unsure on road safety as need to ride him out but sane in every way £2.5k ovno. He’s only that cheap as I haven’t done anything with him like the others
Two projects in Gloucestershire, priced accordingly
Brywins Fandango, 18yo gelding, 15.1hh approx , described as great to handle, great on the roads, very brave. Has mostly been driven but has also been ridden . Been out of work for a while but straightforward.

Brywins Vavabeach, black 15.2hh 9yo gelding, project. Was broken lightly to drive at 2 and has sat in the field ever since so would probably need restarting from scratch.

Fold Be Nimble FOR LOAN
20yo bay pacing gelding approx 15.2hh. Legend of a horse, much loved, straightforward to ride, has done a bit of jumping, for longterm loan. Herefordshire.






Forest Drifter
16hh, 13yo Standardbred gelding.
I know very little about this horse or his owner but here is what I have been told: He’s good hacking in company, will hack alone just needs reassurance sometimes, isn’t nasty at all, doesn’t rear, buck, bite or bolt. Was raced in previous home, I have a pic and access to racing card. No health problems. Portsmouth, £2500.



